sunbet(中国区)官方网站_sunbet
科研首页
部门概况
通知公告
学术交流
机构和团队
莞工科研人物
科研机构
科研团队
办事指南
项目管理科
成果管理科
sunbet申搏
平台管理科
下载专区
项目管理科
成果管理科
sunbet申搏
平台管理科
科研快讯
sunbet申搏
本校规章
省市规章制度
国家sunbet申搏
成果转化
成果转化
成果转化公示
学术委员会
章程文件
人员组成
组织机构
工作动态
网上公示
网上公示
科研首页
>
网上公示
>
正文
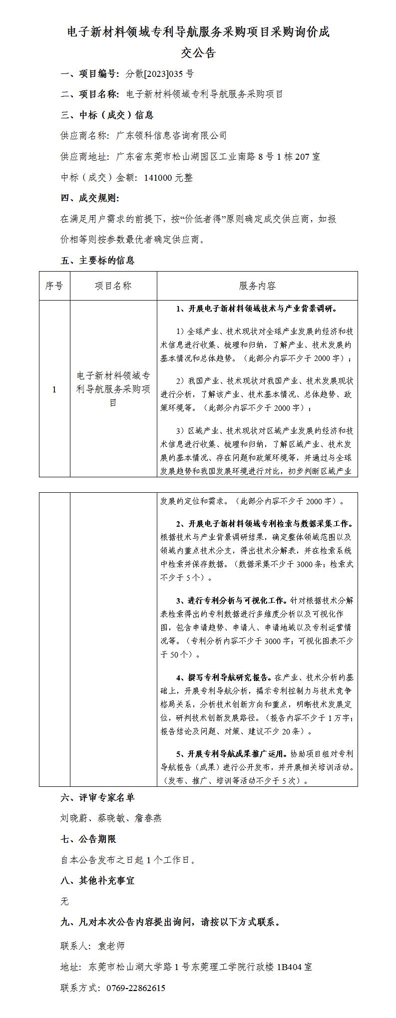
电子新材料领域专利导航服务采购项目采购询价成交公告
作者:佚名
发布:2023-04-23
点击量:次
返回
上一篇:关于参与申报2023年度广西壮族自治区技术发明奖信息的公示
下一篇:2023年sunbet申搏知识产权竞争力分析服务采购项目采购询价成交公告